Skip to main content
Side panel
English (en)
Русский (ru)
English (en)
Log in
Эконометрические модели и методы
Очное обучение
Заочное обучение
Очно-заочное обучение
Магистратура
Кафедры
Строительство железных дорог
Системы обеспечения железных дорог
Эксплуатация железных дорог
Управление персоналом
Очное обучение
Заочное обучение
Очно-заочное обучение
Магистратура
Кафедры
Строительство железных дорог
Системы обеспечения железных дорог
Эксплуатация железных дорог
Управление персоналом
Courses
Магистратура
Эконометрические модели и методы
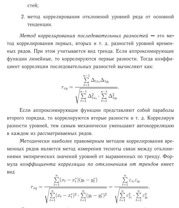
3.1 Моделирование составляющих временного ряда. Ав...
Моделирование составляющих временного ряда. Автоко...
Моделирование составляющих временного ряда. Автокорреляция ошибок
Многомерные временные ряды
Назад
Вперед
You have completed 56% of the lesson
56%
Previous activity
Перекличка 09.12.2025
Next activity
Практическое задание
Jump to...
Jump to...
Нормативные документы
Конспект лекций
Новостной форум
Лекция 1 Введение в эконометрику
Введение в эконометрику /примеры решения задач/
Основы корреляционного анализа
Практическое задание 1
Практическое задание 2
Примеры решения задач (статистика, эконометрика)
Метод указания к решению задач /корреляционно-регрессионный анализ/
Вопросы для освоения теоретического материала, выносимого на самостоятельное изучение
Краткие теоретические сведения к теме 1.1
Промежуточное тестирование
Перекличка 30.09.2025
Парный регрессионный анализ. Нелинейные регрессии
Практическое задание 3
Вопросы для освоения теоретического материала, выносимого на самостоятельное изучение
Краткие теоретические сведения к теме 1.2
Практическое задание и метод указания /лабораторная работа 1-2/
Исходные данные к практическим заданиям / лабораторным работам / по вариантам /
Промежуточное тестирование
Перекличка 14.10.2025
Множественный регрессионный анализ
Практическое задание 4
Вопросы для освоения теоретического материала, выносимого на самостоятельное изучение
Краткие теоретические сведения к теме 2.1
Практическое задание и метод указания /лабораторная работа 3/
Промежуточное тестирование
Перекличка 04.12.2025
Гетероскедастичность ошибок регрессии
Практическое задание
Вопросы для освоения теоретического материала, выносимого на самостоятельное изучение
Краткие теоретические сведения к теме 2.2
Практическое задание и метод указания /лабораторная работа 4/
Промежуточное тестирование
Перекличка 09.12.2025
Практическое задание
Вопросы для освоения теоретического материала, выносимого на самостоятельное изучение
Краткие теоретические сведения к теме 3.1
Практическое задание и метод указания /лабораторная работа 5/
Промежуточное тестирование
Модели авторегрессии – скользящего среднего ARMA
Практическое задание
Вопросы для освоения теоретического материала, выносимого на самостоятельное изучение
Краткие теоретические сведения к теме 3.2
Практическое задание к теме 3.2
Промежуточное тестирование
Системы эконометрических уравнений
Практическое задание
Вопросы для освоения теоретического материала, выносимого на самостоятельное изучение
Краткие теоретические сведения к теме 4.1
Типовые задачи к теме 4.1 и примеры решения
Практическое задание и метод указания /лабораторная работа 6/
Промежуточное тестирование
Перечень вопросов к экзамену