Л3. Организация поточного производства

Принципы организации производственных процессов

Организация производственного процесса на любом промышленном предприятии, в любом структурном подразделении основана на рациональном сочетании во времени и пространстве основных, вспомогательных и обслуживающих процессов. Формы и методы этого сочетания в зависимости от различных условий разнообразны. Вместе с тем, организация производственных процессов основывается на определённых принципах, основными из которых являются следующие:

  • непрерывность;
  • ритмичность;
  • пропорциональность;
  • параллельность;
  • прямоточность.

Непрерывность производственного процесса означает, что предмет труда должен проходить обработку непрерывно при непрерывном производстве готовой продукции.

Степень непрерывности производственного процесса характеризуется коэффициентом непрерывности Кн., исчисляемым отношением технологического цикла Тт.ц. к производственному циклу Тц.:

Одной из предпосылок непрерывности производства является прямоточность в организации производственного процесса, которая представляет собой обеспечение кратчайшего пути прохождения изделием всех стадий и операций производственного процесса от запуска в производство исходных материалов и до выхода готовой продукции.

Прямоточность характеризуется коэффициентом Кпр., представляющим разность между единицей и отношением длительности транспортных операций Ттр. к производственному циклу Тц.:

где   J – количество транспортных операций в производственном процессе.

В соответствии с этим требованием взаимное расположение зданий и сооружений на территории предприятия, а также размещение в них основных цехов должно соответствовать требованиям производственного процесса. Поток материалов, полуфабрикатов и изделий должен быть поступательным и кратчайшим, без встречных и возвратных движений. Вспомогательные цехи и склады должны размещаться как можно ближе к основным цехам.

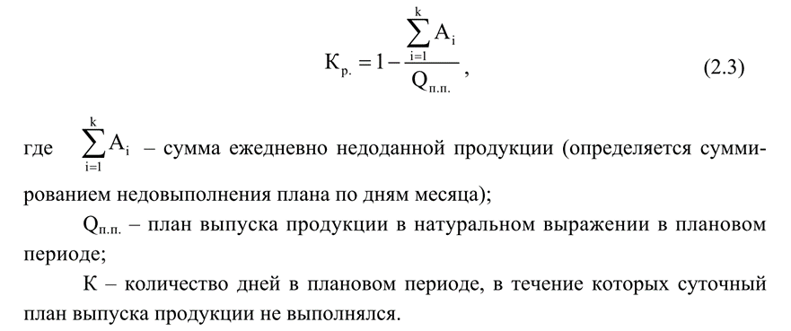
Для обеспечения полного использования оборудования, материально- энергетических ресурсов и рабочего времени важное значение имеет ритмичность производства, являющаяся основополагающим принципом его организации:

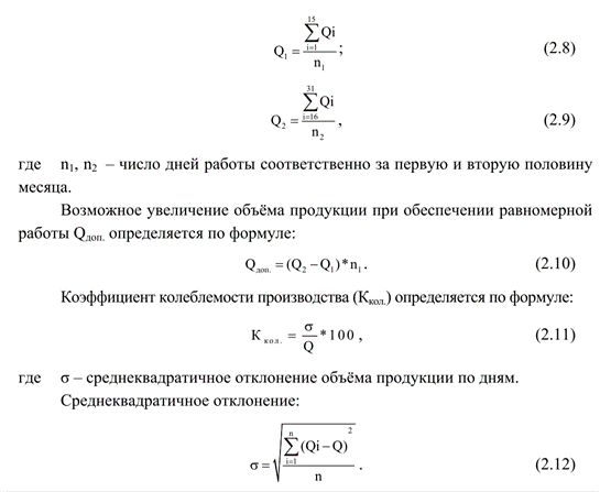
Принцип ритмичности предполагает равномерный выпуск продукции. Уровень ритмичности характеризуется коэффициентом ритмичности Кр., который определяется по формуле:

Равномерный выпуск продукции означает изготовление в равные промежутки времени одинакового или постепенно возрастающего количества продукции. Ритмичность производства выражается в повторении через равные промежутки времени частичных производственных процессов на всех стадиях процесса и в осуществлении на каждом рабочем месте в равные промежутки времени одинакового объёма работ, содержание которых, в зависимости от метода организации рабочих мест, может быть одинаковым или различным.

Ритмичность производства – одна из предпосылок рационального использования всех его элементов. При ритмичной работе обеспечивается полная загрузка оборудования, нормальная его эксплуатация, улучшается использование материально-энергетических ресурсов и рабочего времени.

Пропорциональность в организации производства предполагает соответствие пропускной способности (относительной производительности в единицу времени) всех звеньев предприятия – цехов, участков, отдельных рабочих мест по выпуску продукции. Степень пропорциональности производства характеризуется коэффициентом пропорциональности, который тем больше, чем меньше величина отклонения пропускной способности каждого частичного производственного процесса от планового объёма выпуска продукции:

где Qi – пропускная способность отдельных подразделений предприятий или отдельных частичных производственных процессов;

m – количество частичных производственных процессов или количество подразделений предприятия;

Qп. – плановый объём выпуска продукции.

Усложнение продукции, использование полуавтоматического и автоматического оборудования, углубление разделения труда увеличивает количество параллельно выполняемых процессов по изготовлению продукта. Параллельность в выполнении основных и вспомогательных процессов заключается в со- вмещении времени машинной обработки со временем установки и съёма деталей, контрольных замеров, загрузки и выгрузки аппарата с основным технологическим процессом.

Уровень параллельности производственного процесса характеризуется коэффициентом параллельности Кп., определяемым отношением производственного цикла при параллельном движении предметов труда Тпар.ц. к фактической длительности всего производственного процесса Тц.:

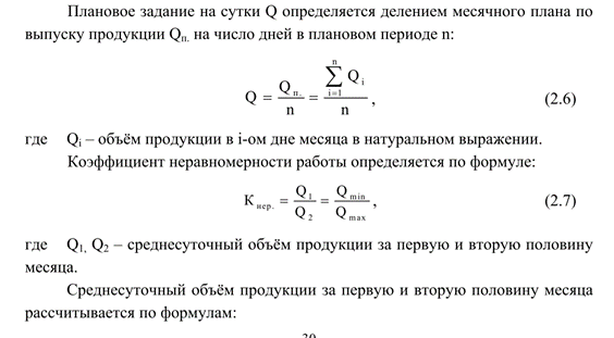
При решении задач для определения коэффициента ритмичности, колеблемости производства и неравномерности работы нужно составить вспомогательную таблицу.